Instance Verification Kit (IVK)
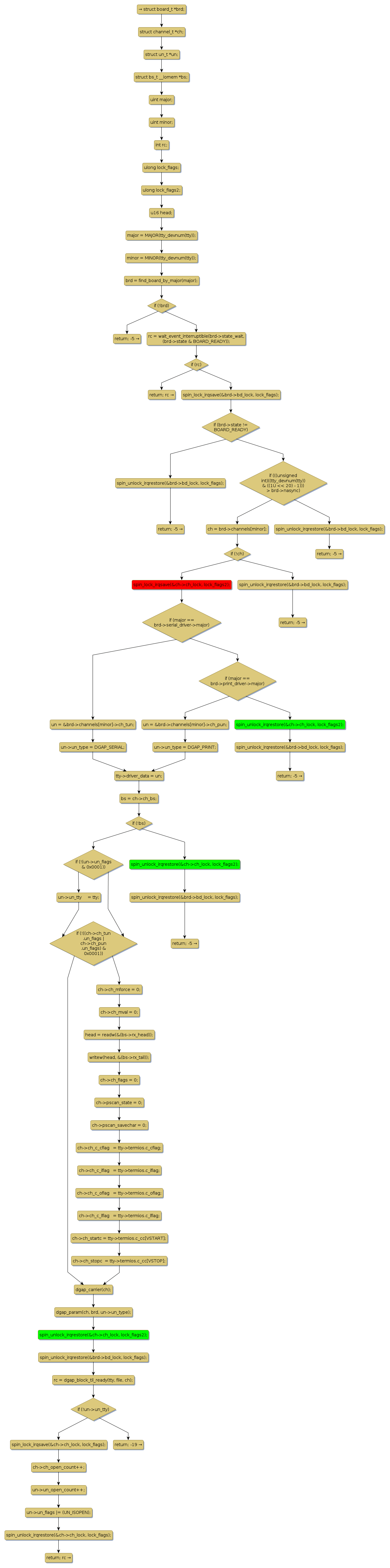
spin lock @ [99901+45+/linux-3.19-rc1/drivers/staging/dgap/dgap.c]
Instance Signature: ch_lock
|
The Matching Pair Graph:
|
|
Function Name
|
Control Flow Graph (CFG)
|
Events Flow Graph (EFG)
|
Source Correspondence
|
|
dgap_tty_open
|
|
|
[98778+13+/linux-3.19-rc1/drivers/staging/dgap/dgap.c]
|